首页
实验室概况
实验课程
工程实践与科技创新I
工程问题建模与仿真
工程实践与科技创新IIA
工程实践与科技创新IIIA
工程实践与科技创新IIIA(卓工)
工程实践与科技创新IVA
工程实践与科技创新IVA(卓工)
建模与仿真实验
通信原理实验
电子线路实验
微波技术实验
半导体物理与器件
超材料与新概念天线
程序语言与编译原理
传输与交换光子学
电子系统设计方法导论
电子系统智能化设计——理论与实践
多媒体通信系统与实现
感知与认知
光电显示技术
激光原理与技术
集成电路工艺技术课程设计
计算通信原理
模拟集成电路课程设计
企业认知及企业文化
人工智能硬件综合实践
射频电路设计
视觉定位与感知
视频编码与通信
数据通信网络模型和算法
数字光通信系统
数字集成电路设计课程设计
算法原理
通信原理
图像处理与内容分析
微波遥感技术
无线通信新技术与实践
微纳电子科技前沿讲座
无线组网技术
芯片设计基础
现代感知技术
信息光子学
移动通信与编程
硬件描述语言与系统仿真
智能天线与多维阵列
智能系统设计与实践
智能芯片与系统设计
通知公告
课程通知
规章制度
上海交通大学实验室安全管理办法
上海交通大学仪器设备家具管理办法
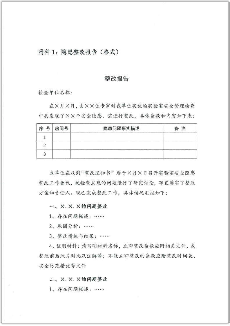
实验室安全隐患与检查整改实施细节
上海交通大学实验室开放管理规定
上海交通大学新一轮“双一流”建设方案
实验室系列专业技术职务聘任实施办法
上海交通大学教学事故与处理办法
实验室安全工作年度考核实施细则(试行)
设置助研、助教和主管岗位管理办法(试行)
上海交通大学实验室安全与环境督导工作办法
学院实验室安全规章制度汇编
实验室安全及卫生制度-修订
实验室仪器设备管理制度-修订
开放实验室使用者行为守则-修订
开放实验室助教工作细则-修订
教学实验设施设备使用计划申报办法-修订
新闻动态
开放实验设施
开放型教学实验室
元件耗材管理室
装置器材管理室(兼办公室)
常用链接
电子系主页
微纳电子学系主页
AEMD
本科教务办
区域光纤通信网与新型光通信系统国重
数字电视国家工程中心
射频异质异构集成全国重点实验室
微米纳米加工技术全国重点实验室
高速电子系统教育部重点实验室
Canvas教学系统
科研院
上海交通大学教学发展中心
通知公告
课程通知
规章制度
实验室安全隐患与检查整改实施细节
首页
通知公告
规章制度
实验室安全隐患与检查整改实施细节